今日废家电原料回收行情
延续近两日市场下跌行情,今早市仍有部分电废拆解企业及货场再度发出下调通知预警


截稿止,主流市场空调挂机双片报13300-13500元/吨,环比月初跌100-200元/吨不等;220L以下冰箱价格为3100-3400元/吨,环比月初跌50-100元/吨。42寸以下液晶报4300-4800元/吨,环比月初下调100-300元/吨。
不过,部分企业洗衣机和CRT电视降幅过大,据富宝废家电研究小组跟踪了解,个别企业全自动洗衣机相较2月13日(正月十六)环比下调幅度达25元/台,双缸洗衣机降19元/台;CRT电视25寸下调超10元/台。
附部分电废企业本次原料回收调整情况:
对于本次电废原料回收价的调整,富宝废家电研究小组也进行了跟踪了解,本次下调以头部企业为主,私企目前多以稳定价收货。
价格的调整主要还是受国家政策不确定性所导致;另外据部分电废企业负责人反映,个别品类废家电原料春节后收货价上调明显,本身价格虚高,企业面临成本倒挂,价格下调也是正常现象。
总体看,预计中、短期废家电原料回收价仍有较大不确定性,尤其对于目前还未进行价格调整的电废企业而言,随时都有调价可能,建议合理把握场低库存,同时发货之前提前联系接货商避险压车等不必要损失。
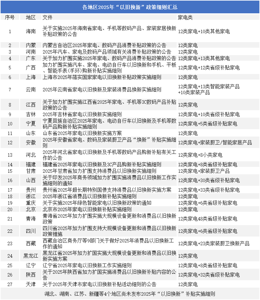
自2025年“国补”政策延续以来,为确保政策顺利衔接以及资金有效接续,各地区陆续发布相关政策细则,政策加力扩围,家电家居覆盖范围不断扩大。其中,内蒙古、河南、上海、江西、山东、浙江、北京、黑龙江、天津等9个地区针对12大品类实施国家补贴,海南、广东、广西、云南、吉林、宁夏等18个地区在国家补贴品类基础上,进一步扩围省级补贴品类。同时,多地政策明确允许根据本地市场需求,对大宗耐用家电进行补贴,适当增加补贴品类,以促进消费升级。

【生态环境部、财政部:关于废弃电器电子产品处理专项资金申请企业标准和条件的通知】
废弃电器电子产品规范回收处理数量满足以下要求:
2025年申请专项资金的,上一年度废弃电视机、电冰箱、洗衣机、空气调节器、微型计算机等五类废弃电器电子产品规范回收处理总量不少于10万台(套)。回收处理的废弃电器电子产品的种类及数量,按照《废弃电器电子产品拆解处理情况审核工作指南(2019年版)》审核确认。
2026年及以后申请专项资金的,位于西部地区的企业上一年度上述五类废弃电器电子产品规范回收处理总量不少于60万台(套),位于其他地区的企业上一年度上述五类废弃电器电子产品规范回收处理总量不少于80万台(套)。2025年1月1日以后回收处理的废弃电器电子产品种类及数量,按照《废弃电器电子产品回收处理情况审核工作指南》最新版本审核确认。
全国服务热线
400-700-0097
服务时间
周一至周五 9:00-19:00
公司地址
广东省深圳市龙岗区坂雪岗大道4002号百瑞达大厦A1-610室
粤公网安备 44030702001446号
隐私政策>
我们会尽快联系您
全国客服热线