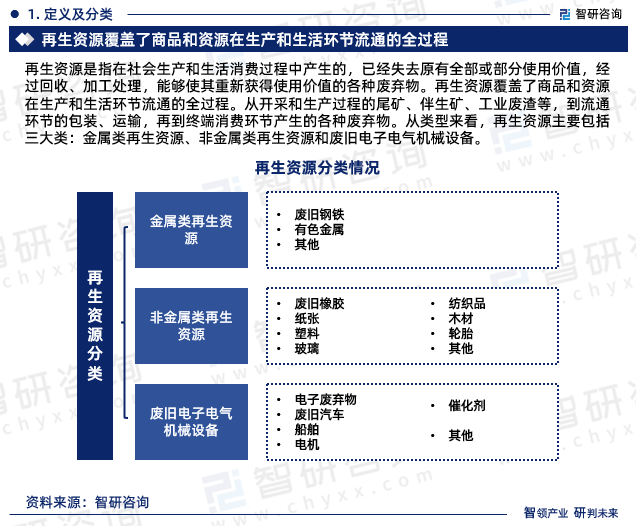
再生资源是指在社会生产和生活消费过程中产生的,已经失去原有全部或部分使用价值,经过回收、加工处理,能够使其重新获得使用价值的各种废弃物。再生资源覆盖了商品和资源在生产和生活环节流通的全过程。从开采和生产过程的尾矿、伴生矿、工业废渣等,到流通环节的包装、运输,再到终端消费环节产生的各种废弃物。从类型来看,再生资源主要包括三大类:金属类再生资源、非金属类再生资源和废旧电子电气机械设备。

在双碳目标要求下,再生资源行业助力降碳的使命更加突出。目前,我国再生资源行业仍处于发展阶段,但随着近年来国家对环保重视程度的提升以及相关产业政策的陆续出台,未来再生资源回收行业前景广阔。2022年,我国废钢铁、废有色金属、废塑料、废纸、废轮胎、废弃电器电子产品、报废机动车、废旧纺织品、废玻璃、废电池十个品种再生资源回收总量约为3. 71亿吨,同比下降2.6%,其中废玻璃、废旧纺织品和废弃电器电子产品的回收量降幅最为明显,同比分别下降15. 4%、12. 6%和10.4%。
再生资源回收总额方面,2022年,我国十个品种再生资源回收总额约为13140. 5亿元,同比下降4.0%。2022年受国内外经济形势及大宗商品价格下降等因素影响,部分品类再生资源回收量降低,回收价格下跌,带动全年回收总额同步下降。

我国再生资源行业竞争格局非常分散,龙头市占率逐步提升。从整体来看,目前我国全国再生资源回收企业数量约为10万多家,回收行业从业人员约为1500多万人,回收以社会化个体回收为主,行业小、散、差的特点明显,行业竞争格局非常分散,CR100仅为32%,市场销售最大的企业为宁波金田投资控股有限公司,市场占有率约为9%。根据中国国再生资源回收数据,国内再生资源行业市场集中度提升较为缓慢,随着行业龙头整合进程加速,小的分拣中心被逐渐收购或淘汰,百强销售额市占率持续提升,行业集中度企盼提升。

2022年10月16日,习近平总书记在党的二十大报告中指出: “加快发展方式绿色转型。实施全面节约战略,推进各类资源节约集约利用,加快构建废弃物循环利用体系”,再一次重申了转变资源利用方式、提高资源利用效率的重要意义。再生资源对我国工业资源保障、可持续发展以及节能环保、碳达峰碳中和具有重要支撑作用,党的二十大描绘了全面建设社会主义现代化国家的宏伟蓝图,就推动绿色发展、促进人与自然和谐共生作出重大战略部署,为我国再生资源回收产业未来的发展指明了方向,行业面临着历史性机遇。行业未来发展趋势如下:
1、扶持龙头企业,实现“带头”带动效应。我国再生资源回收利用企业以中小型企业占据主流,行业高度分散,规模化、规范化程度不高。目前行业内大型企业数量占比不足20%,缺乏龙头企业引领,导致技术研发普遍投入较低,创新能力较弱,市场竞争力不足。另外,大多数企业技术水平落后,再生资源处理设备简陋,各企业之间的合作较少,分拣加工产生的产品附加值低,产品结构单一,同质化现象明显,成为再生资源回收行业发展中的软肋、短板。因此由国家实现政策扶持,地方助推龙头企业实现带动作用势在必行。
2、整顿市场乱象,完善相关法律法规使得行业良性发展。再生资源回收行业的无序和不正当竞争现象存在已久。一方面,许多小散乱的流动商贩和非正规企业自发收购、自由交易,他们不用缴纳税收,回收成本更低,形成了非正规回收企业“无票价”和正规回收企业“带票价”两种价格体系,大量抢断资源,导致出现“劣企驱逐良企”现象,还引发偷逃税款、二次污染等问题。另一方面,受利益驱动,同一区域的回收企业之间常常产生货源之争,通过低价手段抢占市场,引发区域资源失衡、处置过程不规范等问题,不但抬高了再生资源回收价格,同时企业普遍面临利润减少、经营困难的窘境。在市场良性发展被制约的环境下,完善相关法律法规迫在眉睫。
3、对低附加值再生资源回收的激励机制。常见的低附加值再生资源主要有塑料泡沫、废玻璃、废旧纺织品等。实际上,大部分居民的再生资源回收动机通常来自较高价值再生资源产生的经济效益,然而塑料泡沫体积大、占重小,废玻璃种类多)有棱角、储运困难,废旧纺织品收购价格低、收运成本高,导致投售者和回收者收集、交售的积极性都不高,甚至有些企业做到收支平衡都是一个问题。目前我国多数地区缺乏对低附加值再生资源回收的激励、扶持政策,难以调动企业参与回收的积极性,今后可以采取按照回收量给予分类收集转运资金补贴等措施,引导居民和企业参与低附加值再生资源回收处理工作。
全国服务热线
400-700-0097
服务时间
周一至周五 9:00-19:00
公司地址
广东省深圳市龙岗区坂雪岗大道4002号百瑞达大厦A1-610室
粤公网安备 44030702001446号
隐私政策>
我们会尽快联系您
全国客服热线