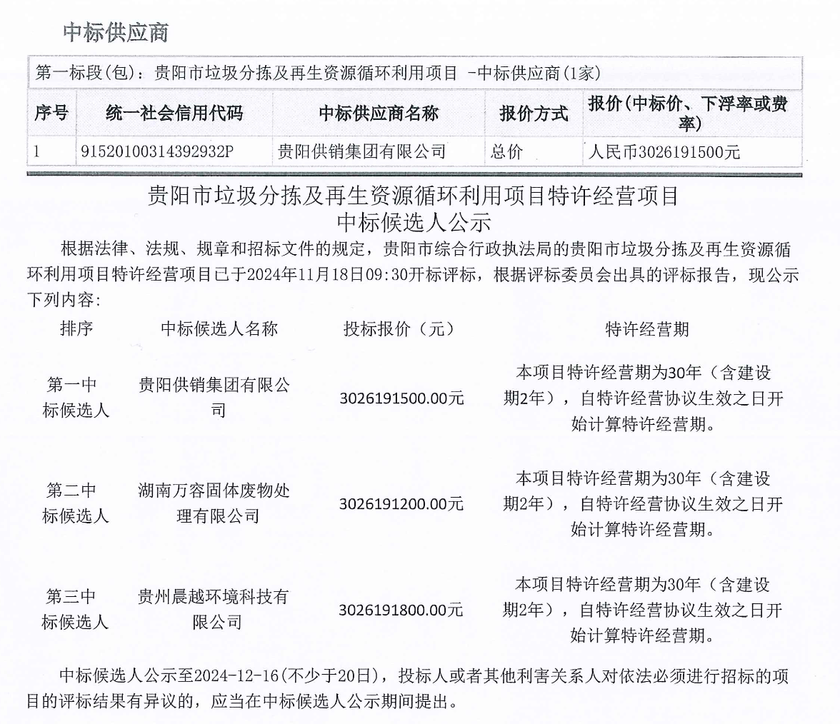
贵州省招标投标公共服务平台消息,11月18日,贵阳市垃圾分拣及再生资源循环利用项目中标候选人出炉,贵阳供销集团有限公司排名第一,投标报价约30.26亿元。项目特许经营期限为30年,其中建设期 2年。
中标候选人公示至2024年12月16日。中标单位应在2024年12月31日前,按照招标人的指令,将本项目中标特许经营权使用费缴至招标人指定的账户,否则取消其中标资格。

— 1 —
据企查查显示,作为第一候选人的贵阳供销集团有限公司成立于2014年7月,注册资本87368万元,是贵阳市供销合作社联合社的全资子公司。
原招标公告中项目总投资302619.1万元。11月1日发布的变更公告将其澄清为:项目总投资391432.25万元,其中:12座综合分拣中心建设费用67369.94万元,30年特许经营权使用费302619.10万元。
项目最终在贵阳市全域14区县(10区县4功能区)及贵安新区直管区建设形成总占地面积不低于513.03亩,年分拣能力不低于256.51万吨的再生资源综合分拣中心(集散交易中心),搭建贵阳贵安再生资源循环利用信息化平台,构建贵阳贵安再生资源循环利用体系。
在回报机制及收益形成机制方面,特许经营单位自担风险、自主经营,通过回收包括但不限于废钢铁、废有色金属、废纸、废玻璃等可回收再生资源得到的销售收入,聚焦使用者付费,通过使用者付费的收入,覆盖建设成本,平衡建设运营成本费用及实现合理利润。
建设地点:包括贵阳市六区(云岩区、南明区、花溪区、乌当区、白云区、观山湖区)、一市(清镇市)和三县(修文县、开阳县、息烽县)、贵阳国家高新技术产业开发区、贵阳国家经济技术开发区、贵阳综合保税区、贵州双龙航空港经济区、贵安新区直管区。
贵阳垃圾分拣及再生资源循环利用特许经营项目是循环经济央企组建挂牌后开标的首个此类项目,可谓循环经济特许经营“第一标”。
— 2 —
作为计划经济体制的时代产物,供销社在中华人民共和国成立初期扮演着举足轻重的作用。改革开放后,随着社会主义市场经济体制的建立,在商品供应方面,供销社逐渐被个体商店、小超市取代,激烈的市场竞争下,供销社“名存实亡”。
随着再生资源风口的释放,供销社重新崛起。
2024年4月,国新办举行国务院政策例行吹风会上,国家发展改革委副主任赵辰昕表示,力争全年推动全国大中城市新增标准化规范化回收站点2000个、其中供销系统1000个。多地政府发布《推动大规模设备更新和消费品以旧换新行动方案》,更是明确将供销合作社作为主要责任单位参与其中,积极助力废旧产品设备回收网络建设,全面提升资源再生利用水平。
实际上,再生资源回收利用是供销社的传统主营业务之一。依托其遍布城乡的网点优势,从城市的大街小巷到农村的各个村落,供销社设置了众多回收站点,发动群众将废旧的金属、纸张、玻璃、塑料等物品收集起来,然后进行分类整理、集中运输,送往相应的加工处理厂,让废旧物资能重新投入生产。
国内最大的废电器回收与拆解处理公司“中再资环”就是中华全国供销合作总社旗下中国再生资源开发集团有限公司的控股公司。
公开数据显示,截至2023年,供销合作社系统共拥有800多家再生资源全资控股企业和3.5万个回收网点。
毫不夸张的说,再生资源万亿市场,供销社是绝对的“扛旗者”!(信息来源:环卫科技网;E20水网固废网;环境司南)
全国服务热线
400-700-0097
服务时间
周一至周五 9:00-19:00
公司地址
广东省深圳市龙岗区坂雪岗大道4002号百瑞达大厦A1-610室
粤公网安备 44030702001446号
隐私政策>
我们会尽快联系您
全国客服热线